很多人心中都有这样一个疑问,为什么今天智能手机硬件参数不断飙升,但最受关注的电池续航技术却没能跟上步伐呢?手机厂商在追求产品轻薄化设计时显然已经无路可走,然而在持续优化产品内部设计、系统功耗之时,消费者并不能接受新产品仅维持与旧产品一样续航表现的事实。虽说电池技术遭遇的瓶颈短期内无法被解决,但那些逐渐普及的快充、闪充技术倒是让我们看到了星星之火可以燎原之势。
手机锂电池充电原理
现阶段智能手机普遍使用的是锂离子电池。锂离子电池最初在上世纪70年代制成,经过20年的技术积累,索尼率先将这种技术商用化。当其他高科技电池技术还处于概念化阶段时,锂离子电池在各个产品线中的地位堪称是统治级的。
平时我们每天都会给手机充电,但很少有人研究过锂电池的充电方式。简单科普一下,锂离子电池的充电过程会分为四个阶段:低压预充、恒流充电、恒压充电以及充电终止。
锂电池的充电方式是限压恒流的,整个过程由IC芯片控制,它首先会检查手机充电电池的电压状况,如果电压低于3V会先进行预充电,此时充电电流为设定电流的1/10。当电压提升到3V之后会进入到标准充电的过程中。这时会以设定电流进行恒流充电,而电池电压升到4.2V时会改为恒压充电,同时保持充电电压在4.2V的基础上进行,此时充电的电流会逐渐下降,直到电流下降至设定充电电流的1/10时充电结束。一般的锂电池充电过程会在2个小时以上。
我们也可以用测量电压的方式估算电池剩余电量:4.2V—100%;3.95V—75%;3.85V—50%;3.73V—25%;3.5V—5%;2.75V—0%。
快充:万变不离“P=UI”
那么快速充电又是怎么回事呢?大家都知道P(功率)=U(电压)I(电流)这个基础公式吧。在保证充电器电压比电池电压高的情况下,快速充电就是让充电过程中根据电池电压、电量甚至温度等动态参数实时让充电器来调整输入电压、输出电流,具体来说分为三个方式。
1、提升电压,恒定电流:这种方式会产生大量热能,功耗也会增加,对电池和手机有损害;
2、恒定电压,提升电流:在并联电路下进行分流,每个电路承担的压力减小;
3、提高电压、提高电流:虽然这样是增加功率、提升充电速度的最快方法,但同第一点一样,同时增加电压、电流会产生更多热量,从而加大电池与设备的自身消耗;
经过几年的技术积累,目前市面上已经有了一些快充代表性案例。
高通QuickCharge
2012年发布的高通QuickCharge1.0技术最高支持10W的充电功率,也就是说在5V充电电压下电流能达到2A。而13年发布的QuickCharge2.0技术则在1.0的基础上将充电功率提升到36W,缩短了充电时间。
QuickCharge2.0分为了A级和B级两种标准,A级适用于手机、平板和其他电子设备。高通官方数据称QuickCharge2.0A级标准最大充电电流为3A,如果在5V情况下,充电功率为15W,因此充电速度比10W的QuickCharge1.0更快。
举个例子更好理解,配合使用9V/1.67A充电器的话,设备充电效率会提升75%。比如对一块3300mAh容量的电池进行半小时的充电,QuickCharge2.0在30分钟后能充到60%,而传统的充电仅是12%。另外QuickCharge2.0还支持5V、9V、12V三种电压,高电压充电器可以适配更多设备,以此避免电压损耗,保证充电效率。
适配机型方面,当初QuickCharge1.0仅支持骁龙600处理器对应的机型,而换到QuickCharge2.0身上则可以支持骁龙200、400、410、615、800、801、805、810等处理器的机型,目前有许多智能手机都具备对QuickCharge2.0的支持,包括MotoX(二代)、Nexus6、LGGFlex2、三星GalaxyNote4、NoteEdge、索尼XperiaZ3、Z3Compact、HTCOneM8、M9等等,同时还包括一些非骁龙处理器的机型,比如旗舰机型三星S6、S6edge其实也支持QuickCharge2.0。
还需注意一点,QuickCharge2.0需要一个输出功率更高的充电器,如果使用那些旧的充电器仍然只能维持在普通充电水平。
联发科PumpExpress
除了QuickCharge2.0之外,联发科平台也在去年2月与今年5月分别推出快充技术PumpExpress以及PumpExpressPlus,官方称充电速度可以提升45%,同时也需要配合特定的充电器使用。
两种快充规格
1、PumpExpress为快速直流充电器提供的输出功率小于10W(5V),受控输出电压:5V/4.8V/4.6V/4.4V/4.2V/4.0V/3.8V/3.6V,主流输出功率:5V/1A&5V/1.5A;
2、PumpExpressPlus为充电器提供的输出功率大于15W,其差别为受控输出电压增加了12V、9V和7V三个档位,为12V/9V/7V/5V/4.8V/4.6V/4.4V/4.2V/4.0V/3.8V/3.6V;
PumpExpress技术原理主要是内置于PMIC电源管理集成电路,能允许充电器根据电流决定充电需要的初始电压,此时PMIC发出脉冲电流指令通过USB的Vbus(USB电压)传送给充电器,充电器按照指令调节输出电压,电压最终增加到5V时获得最大充电电流。
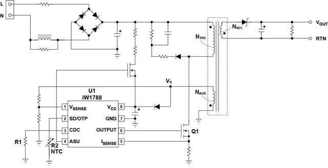
当恒流充电时,送往电池的电流不断减少,根据上面这张图能看到,从Nsec到Naux组成的反向变压器上的电压和电流产生变动,Naux输出电流送给了Vsense引脚,Vsense电路会计算电流的变化,然后调高Npri变压器的电压,这样次级线圈Nsec的输出电压也提高了。根据公式P=UI,输往手机充电IC的功率就增大了;保证了当电池的电压接近4.2V时,不断的执行从P=UI(5V×很小电流)到P=UI(大于5V的电压×很小电流)的调整,实现了对电池的快速充电目的。
产品方面,MT6630平台最先使用了PumpExpress技术。之后的PumpExpressPlus主要被用在MT6575以及MT6732等新平台中,例如我们熟悉的魅族MX5的mCharge技术就是基于PumpExpressPlus,同时也包括其他采用MTK解决方案的手机。
VOOC闪充技术
QuickCharge2.0以及PumpExpress技术有一个共同点都是通过提高手机充电电压的方式来实现快充,然而OPPO的这套快充思路显然激进一些,采用的是低电压并提升电流的方式,比如Find7配备的是5V电压+5A电流的充电模式,30分钟大概可以充入75%的电量。
VOOC闪充系统中两样与众不同的硬件设计是7针microUSB接口和8个金属触点电池。一般来讲,常规的microUSB接口为5针,而手机电池则为4至5个触点,但OPPOFind7却为7针、8触点,这多出来的针和触点可以形成一个类似于多块电池的串联通道,从而提升充电速度。
由于VOOC闪充技术并非是平台化的技术,因此目前仅支持OPPO自家的产品,比如OPPOFind7、N3、R7,而且要配合闪充充电器来使用,局限性较大。
未来电池技术什么样?
相比前两年,如今快速充电技术已经愈加成熟。在电池新技术遭遇瓶颈之时,快速充电技术可谓是解了燃眉之急。尤其是当你出门在外,或者处理紧急事件时无法长时间充电的情况下,快充技术可以为你赢取更充足的时间。由此不难预测,未来快充技术或将成为每个手机的标配。
当然,最终我们还是期待电池技术本身能有新的突破,尽管现在很多技术都处于概念阶段,但有几个比较靠谱的猜想值得关注。
一种说法是说锂离子电池会被锂硫电池所取代。因为传统锂电池在使用一段时间后会产生锂金属沉积从而造成电池容量膨胀、爆炸的风险,这便是为什么锂电池无法长久使用的主要原因。
研究过程中发现,使用锂硫替代传统锂聚合物,不仅能够获得更高的充电能力,同时减少锂金属沉积物产生来增强稳定性。设计上其实是在硫化物上添加一层薄薄的二氧化硅(玻璃),使硫与电解质分离更容易在电极之间通过。
另一种可行方案则是锂金属阳极新技术,这种方案的本质在于压缩锂电池的体积,确保让智能手机保证轻薄的同时通过减少电池体积、增加电池数量的方式获得更多电量。










